我校在七届全国大学生节能减排大赛中喜获佳绩
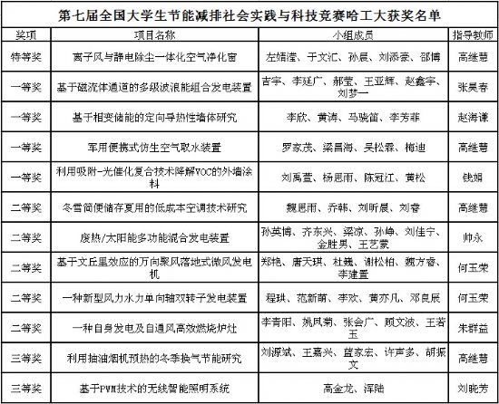
2014年8月5至7日,第七届全国大学生节能减排社会实践与科技竞赛决赛在昆明理工大学举行。我校学生在此次大赛中表现优异,共有10支队伍入围决赛,获得特等奖1项,一等奖4项,二等奖5项,同时我校荣获“优秀组织奖”,在众多参赛队伍中名列前茅。
本次大赛由高等学校能源动力学科教育指导委员会和昆明理工大学共同举办,自启动以来,共收到252所高校的2395件作品,均创历届新高。进过网络评审和会议评审两个阶段之后,来自全国的70余所高校的160组作品进入最终决赛。决赛分为作品参赛实物展示,参赛人员分组答辩,专家分组评审等活动。最终大赛评选出特等奖8项,一等奖54项,二等奖98项。
本次大赛由高等学校能源动力学科教育指导委员会和昆明理工大学共同举办,自启动以来,共收到252所高校的2395件作品,均创历届新高。进过网络评审和会议评审两个阶段之后,来自全国的70余所高校的160组作品进入最终决赛。决赛分为作品参赛实物展示,参赛人员分组答辩,专家分组评审等活动。最终大赛评选出特等奖8项,一等奖54项,二等奖98项。
我校获奖情况如下:
哈工大获奖名单
获奖学生上台领奖
哈工大代表团合影
